Regionaal samenwerken

Over ons

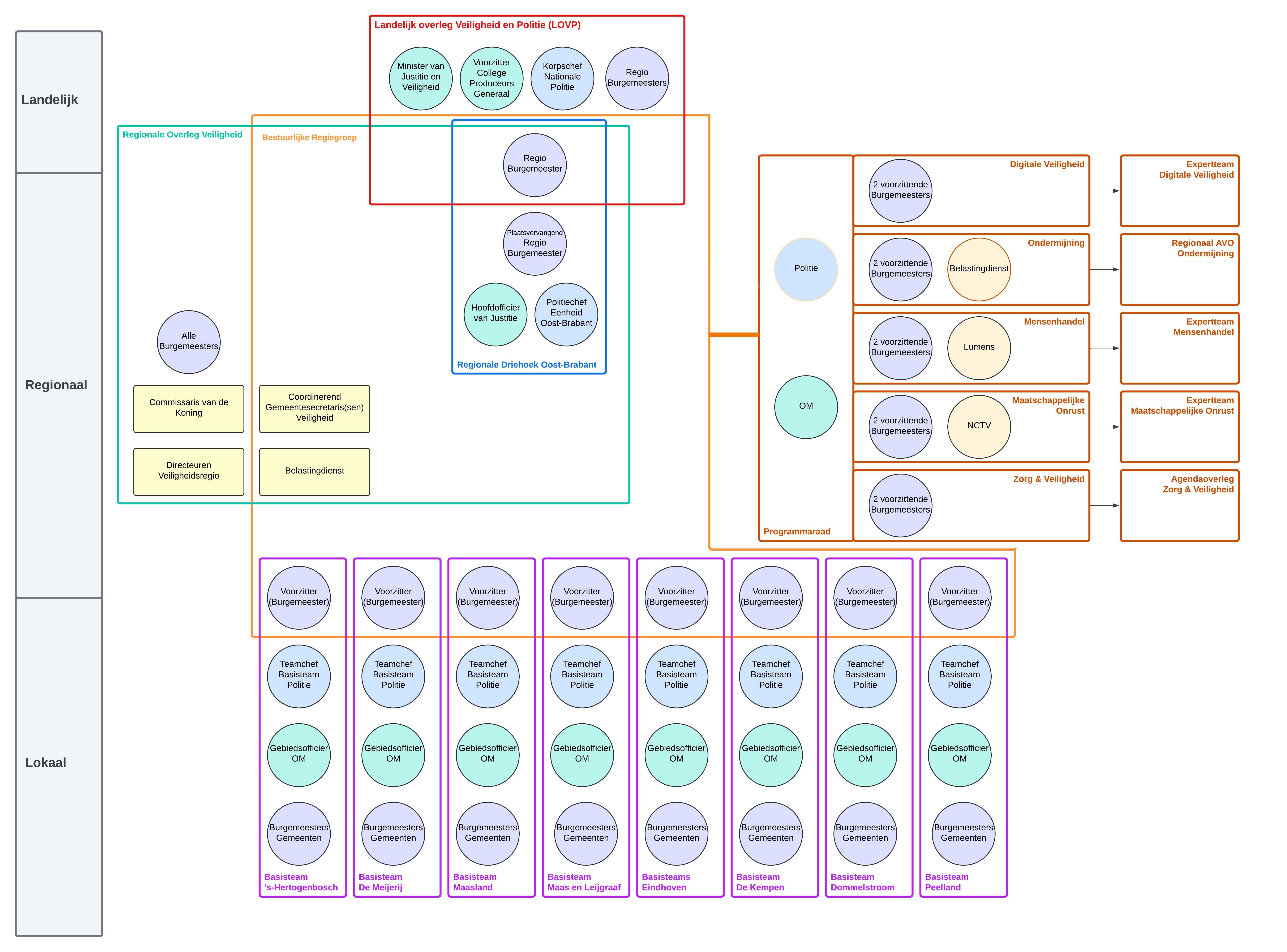
Het Regiobureau Integrale Veiligheid Oost-Brabant (RIVOB) is de netwerkorganisatie ter ondersteuning en bevordering van de regionale samenwerking op het gebied van integrale veiligheidsvraagstukken in Oost-Brabant.

Het RIVOB doet dit in opdracht van gemeenten, openbaar ministerie en politie. De focus van de ondersteuning ligt op de realisatie van de doelstellingen uit het Regionaal Veiligheidsplan (RVP), door te Verbinden, Aanjagen, Adviseren en Ondersteunen.

Wij streven naar een veilig Oost-Brabant. Veiligheid is een gezamenlijke verantwoordelijkheid die vraagt om een integrale aanpak. Wij geloven dat de sleutel tot het vergroten van de veiligheid ligt in het verbinden en in het versterken van de samenwerking tussen alle betrokken partners.

· Verbinden: door het leggen van relaties, het overbruggen van verschillen en het stimuleren van samenwerking en onderlinge betrokkenheid

· Aanjagen: door het signaleren van kansen, het initiëren van actie en het omzetten van ideeën in concrete stappen

· Adviseren: door als sparringpartner vraagstukken te analyseren, verschillende perspectieven in kaart te brengen en risico’s en kansen af te wegen

· Ondersteunen: door het bieden van praktische, inhoudelijke of procesmatige hulp en het organiseren en faciliteren van de bestuurlijke en ambtelijke overlegstructuur in Oost-Brabant

Downloads

U vindt hier het Jaarverslag van het Regionaal Veiligheidsplan Oost-Brabant over het jaar 2024.

De zogenoemde 'praatplaat' kunt u hier vinden.

Kennisbank

Nieuws

Bouwstenen voor betere aanpak mensenhandel

Mensenhandel is een ernstig en hardnekkig probleem dat zich in elke gemeente kan voordoen. Sinds 2022 is een lokale aanpak voor gemeenten verplicht, maar in de praktijk is de uitvoering vaak nog versnipperd. ‘Bouwstenen voor samenwerking’ richt zich op een betere regionale en bovenregionale samenwerking.

TERUGBLIK KENNISDAG AANDACHTFUNCTIONARISSEN RADICALISERING

Op 5 februari 2026 organiseerde het Regiobureau Integrale Veiligheid Oost-Brabant (RIVOB) een kennisdag voor Aandachtfunctionarissen Radicalisering van Oost-Brabant bij Noordkade in Veghel.

VNG Meerjarenagenda Veiligheid: 6 thema’s centraal

In de Meerjarenagenda Veiligheid kijkt de VNG vooruit naar 6 thema’s die de komende jaren belangrijk zijn en blijven voor gemeenten. Zo ontstaat in het veiligheidsbeleid meer ruimte en aandacht voor gemeentelijke ontwikkelingen en ambities van de toekomst.

Lees meer nieuws op de nieuwspagina